Росвеб
Гарантия качества и порядочность
Каталог
По всему сайту
По каталогу
Решения
Готовые сайты
Готовые интернет-магазины
Решения для Битрикс24
Для интернет-магазина
Поддержка клиентов
Маркетинг, реклама
Интеграция
Инструменты
Мобильные приложения
Модули битрикс
Компания
О компании
Команда
Документы
Отзывы
Вопросы и ответы
Услуги
Разработка сайтов
Дизайн и брендинг
Сопровождение сайтов
Аудит и аналитика
Хостинг и домены
Блог
Контакты
Заказать сайт
+7 (982) 413-33-94
Заказать звонок
Задать вопрос
info@rosveb.ru
г. Краснодар, ул. Покрышкина 4/9 пом.175
  • Вконтакте
  • Telegram
  • WhatsApp
Ваш город
Рига
+7 (982) 413-33-94
  • WhatsApp
Росвеб
Гарантия качества и порядочность
Компания
  • О компании
  • Команда
  • Документы
  • Отзывы
  • Вопросы и ответы
Услуги
  • Разработка сайтов
    • Интернет-магазины
    • Корпоративные сайты
    • Сайты-каталоги
    • Лендинги
    • Цифровые медиа
  • Дизайн и брендинг
    • Разработка дизайна веб-сайта
    • Анимация и интерактивный дизайн
    • Редизайн сайта
    • Аудит бренда и сайта
    • Айдентика для социальных сетей
  • Сопровождение сайтов
    • Техническая поддержка сайта
    • SEO-продвижение
    • Обновление контента
    • Мониторинг безопасности
    • Лечение от вирусов
  • Аудит и аналитика
    • Технический аудит сайта
    • UX/UI-аудит
    • Анализ производительности
    • Аудит структуры сайта
    • Аудит бренда и сайта
  • Хостинг и домены
    • Перенос сайта на новый хостинг
    • SSL-сертификаты и управление DNS
    • Оптимизация серверной инфраструктуры
Решения
1С-Битрикс
1С
АСПРО
WordPress
Мой склад
  • Готовые сайты
    Готовые сайты
  • Готовые интернет-магазины
    Готовые интернет-магазины
  • Решения для Битрикс24
    Решения для Битрикс24
  • Для интернет-магазина
    Для интернет-магазина
  • Поддержка клиентов
    Поддержка клиентов
  • Маркетинг, реклама
    Маркетинг, реклама
  • Интеграция
    Интеграция
  • Инструменты
    Инструменты
  • Мобильные приложения
    Мобильные приложения
  • Модули битрикс
    Модули битрикс
Блог
Контакты
Заказать сайт
+  ЕЩЕ
    Росвеб
    Компания
    • О компании
    • Команда
    • Документы
    • Отзывы
    • Вопросы и ответы
    Услуги
    • Разработка сайтов
      • Интернет-магазины
      • Корпоративные сайты
      • Сайты-каталоги
      • Лендинги
      • Цифровые медиа
    • Дизайн и брендинг
      • Разработка дизайна веб-сайта
      • Анимация и интерактивный дизайн
      • Редизайн сайта
      • Аудит бренда и сайта
      • Айдентика для социальных сетей
    • Сопровождение сайтов
      • Техническая поддержка сайта
      • SEO-продвижение
      • Обновление контента
      • Мониторинг безопасности
      • Лечение от вирусов
    • Аудит и аналитика
      • Технический аудит сайта
      • UX/UI-аудит
      • Анализ производительности
      • Аудит структуры сайта
      • Аудит бренда и сайта
    • Хостинг и домены
      • Перенос сайта на новый хостинг
      • SSL-сертификаты и управление DNS
      • Оптимизация серверной инфраструктуры
    Решения
    1С-Битрикс
    1С
    АСПРО
    WordPress
    Мой склад
    • Готовые сайты
      Готовые сайты
    • Готовые интернет-магазины
      Готовые интернет-магазины
    • Решения для Битрикс24
      Решения для Битрикс24
    • Для интернет-магазина
      Для интернет-магазина
    • Поддержка клиентов
      Поддержка клиентов
    • Маркетинг, реклама
      Маркетинг, реклама
    • Интеграция
      Интеграция
    • Инструменты
      Инструменты
    • Мобильные приложения
      Мобильные приложения
    • Модули битрикс
      Модули битрикс
    Блог
    Контакты
    Заказать сайт
    +  ЕЩЕ
      Росвеб
      +7 (982) 413-33-94
      Телефоны
      +7 (982) 413-33-94
      • Компания
        • Назад
        • Компания
        • О компании
        • Команда
        • Документы
        • Отзывы
        • Вопросы и ответы
      • Услуги
        • Назад
        • Услуги
        • Разработка сайтов
        • Дизайн и брендинг
        • Сопровождение сайтов
        • Аудит и аналитика
        • Хостинг и домены
      • Решения
        • Назад
        • Решения
        • Готовые сайты Готовые сайты
        • Готовые интернет-магазины Готовые интернет-магазины
        • Решения для Битрикс24 Решения для Битрикс24
        • Для интернет-магазина Для интернет-магазина
        • Поддержка клиентов Поддержка клиентов
        • Маркетинг, реклама Маркетинг, реклама
        • Интеграция Интеграция
        • Инструменты Инструменты
        • Мобильные приложения Мобильные приложения
        • Модули битрикс Модули битрикс
      • Блог
      • Контакты
      • Заказать сайт
      • +7 (982) 413-33-94
      Контактная информация
      г. Краснодар, ул. Покрышкина 4/9 пом.175
      info@rosveb.ru
      • Вконтакте
      • Telegram
      • WhatsApp
      Главная
      —
      Каталог
      —
      Модули битрикс - решение для 1С-Битрикс
      —
      CRM модули для 1С-Битрикс
      —Статусы и команды бизнес-процессов в карточках CRM

      Статусы и команды бизнес-процессов в карточках CRM

      Статусы и команды бизнес-процессов в карточках CRM
      Фото Статусы и команды бизнес-процессов в карточках CRM
      Фото Статусы и команды бизнес-процессов в карточках CRM
      Фото Статусы и команды бизнес-процессов в карточках CRM
      Фото Статусы и команды бизнес-процессов в карточках CRM
      Фото Статусы и команды бизнес-процессов в карточках CRM
      Статусы и команды бизнес-процессов в карточках CRM
      Фото Статусы и команды бизнес-процессов в карточках CRM
      Фото Статусы и команды бизнес-процессов в карточках CRM
      Фото Статусы и команды бизнес-процессов в карточках CRM
      Фото Статусы и команды бизнес-процессов в карточках CRM
      Фото Статусы и команды бизнес-процессов в карточках CRM
      В избранное
      Сравнить
      АйТи-Солюшн
      1 000 ₽
      Варианты цен
      1 000 ₽
      Подробности
      Много
      В корзинуВ корзине
      Купить в 1 клик
      Товары
      Статусы и команды бизнес-процессов в карточках CRM
       ₽
      Стоимость заказа  ₽
      Сумма заказа должна быть не меньше 3000
      Условия
      Срок Кредит - до 24 мес.
      Укажите срок
      Контактная информация
      Укажите ФИО
      Ознакомьтесь с текстом по ссылке
      Y N
      Для продолжения нужно согласие с условиями
      В процессе оформления произошла ошибка, попробуйте оформить через корзину либо обратитесь к менеджеру интернет-магазина
      Успешный сайт начинается с чёткого
      понимания целей и аудитории!
      14+ лет опыта в веб-разработке и SEO
      600+ успешных проектов и довольных клиентов
      4.9 оценка на Профи.ру.
      Более 100 отзывов
      Лидер продаж решений Битрикс.
      7-е место в мире
      Описание

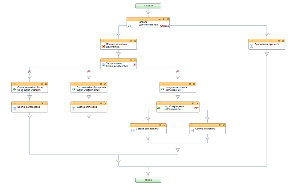
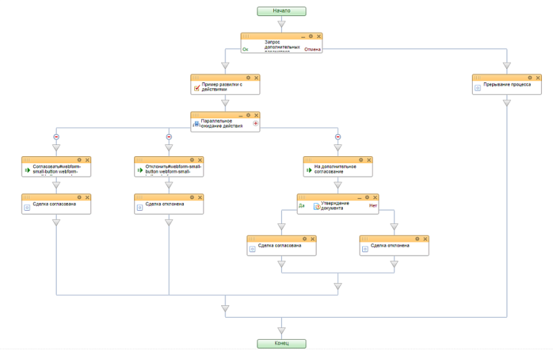
      Модуль добавляет в карточку CRM блок со статусами связанных с объектом бизнес-процессов. Работает с бизнес-процессами в лидах, сделках, контактах и компаниях.

      Узнать, на ком из сотрудников задание того или иного бизнес-процесса, в каком статусе процесс и как давно, можно прямо в карточке CRM. Бизнес-процессы не теряются и ответственный сотрудник всегда может проконтролировать выполнение заданий.

      Модуль также позволяет выполнять команды (активити "Команда") бизнес-процессов в карточке CRM. Теперь для направления бизнес-процесса по тому или иному пути можно использовать конструкцию "Параллельное ожидание действия" или использовать команды для смены статусов в бизнес-процессах со статусами.

      Весь функционал доступен также в карточках CRM в мобильном приложении Битрикс24.
      ___________

      IT-Solution - №1 в разработке приложений для Битрикс24. Мы поможем автоматизировать все процессы в вашей компании, увеличить производительность и приумножить прибыль.

      ___________

      Хотите повысить эффективность работы вашего Битрикс24 или расширить его базовый функционал?

      Ознакомьтесь со всеми приложениями от IT-Solution.

      ___________

      Наш сайт - it-solution.ru

      Напишите нам - info@it-solution.ru



      Поддержка
      Оплата

      Росвеб – профессиональная веб‑разработка и цифровой маркетинг

      Росвеб — одна из ведущих компаний в сфере веб-разработки и цифрового маркетинга. За 14 лет нашей деятельности мы реализовали более 650 проектов различной сложности, включая создание сайтов, разработку приложений и комплексные маркетинговые кампании. Наши решения отличаются оптимальным соотношением цены, функциональности и дизайна.

      Мы специализируемся на быстром создании красивых и функциональных сайтов на платформах 1С-Битрикс и WordPress с полной интеграцией CRM-систем и маркетплейсов. Наш комплексный подход охватывает все этапы разработки: от аналитики и прототипирования до технической поддержки и SEO-оптимизации.

      Выбирая Росвеб, вы получаете надежного партнера, способного воплотить в жизнь ваши самые амбициозные цифровые проекты.

      Отзывы
      /5
      Оставить отзыв
      Все товары категории
      Все товары бренда АйТи-Солюшн

      Нужна консультация?

      Наши специалисты ответят на любой интересующий вопрос
      Задать вопрос
      Внизу страницы
      Услуги
      Партнёры
      Блог
      Компания
      О компании
      Команда
      Документы
      Отзывы
      Вопросы и ответы
      Услуги
      Разработка сайтов
      Дизайн и брендинг
      Сопровождение сайтов
      Аудит и аналитика
      Хостинг и домены
      Информация
      Условия оплаты
      Гарантия на работы
      Вопрос-ответ
      Политика
      +7 (982) 413-33-94
      Заказать звонок
      info@rosveb.ru
      г. Краснодар, ул. Покрышкина 4/9 пом.175
      • Вконтакте
      • Telegram
      • WhatsApp
      2026 © Профессиональная разработка сайтов и комплексное SEO-продвижение.
      ИП Гуляев Алексей Григорьевич, ИНН 860225854361
      Цифровые технологии с
      Каталог
      По всему сайту
      По каталогу